細胞保存液カタログダウンロードフォーム
細胞培養に使用する細胞保存液をまとめた全20ページのカタログです。
細胞種、血清フリー、動物由来成分フリー、DMSOフリーなど、さまざまなニーズに対応できる細胞保存液を掲載しています。
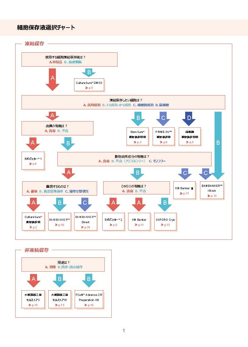
冊子内の「細胞保存液選択チャート」で、必要な条件に合わせて簡単に製品を絞り込めます。
カタログ掲載製品<全20ページ>
凍結保存液
- "汎用細胞用" CultureSure® 凍結保存溶液
- "ES/iPS細胞用" StemSure ® 凍結保存溶液
- "無菌試験・エンドトキシン試験済み" CultureSure ® DMSO
- 脳組織凍結保存溶液
- "幹細胞用" PRIME-XV™ 凍結保存液
- "汎用細胞用" ラボバンカー®
- BAMBANKER™・BAMBANKER™ Direct
- "Chemically Defined" KM Banker ・ KM Banker Ⅱ
- "ゼノフリー" BAMBANKER™ iStock™
- "DMSOフリー" SOFORO Cryo
非凍結保存液
- "常温/冷蔵非凍結保存液" セルストア S・セルストア W
- "スフェロイド・オルガノイド用非凍結保存液" FCeM ® Advance-CR Preparation Kit
ダウンロードフォーム
*= 必須


